云南省能源投资集团有限公司2026年“源动力”管培生及所属公司校园招聘公告
为深入贯彻习近平总书记关于做好新时代人才工作的重要思想,认真落实中央、省委和省国资委党委关于人才工作的决策部署,云南省能源投资集团有限公司(以下简称“云南能投集团”或“集团”)根据“十五五”战略规划发展需要和优秀年轻人才引进培养计划,现组织开展2026年校园招聘工作,具体包含集团“源动力”管培生招聘和所属公司校园招聘两部分,相关事宜公告如下:
一、集团简介
云南能投集团是云南省委、省政府加快实施产业强省战略、做大做强能源产业,于2012年组建的省属国有重要骨干企业,以能源、现代物流、绿色能源新材料为三大主业,是全省能源战略实施和能源产业改革创新发展的重要平台,也是全省能源电力保供的主力军。经过13年的改革发展,集团资产质量、核心竞争力不断提升、核心功能不断增强,截至2024年末,集团资产总额2,634亿元、净资产904亿元,实现营收995亿元、利润39亿元、经营净现流103亿元。集团位列中国企业500强第269位、中国能源企业500强第48位、中国物流企业50强第36位,在地方能源国企中排名第6、居第一梯队。
云南能投集团深入贯彻落实习近平总书记提出“四个革命、一个合作”能源安全新战略,坚持“能源的饭碗必须端在自己手里”,解码细化云南省委“3815”战略发展目标,以红色引擎领航、践行产业报国,主动担当国家能源安全、“一带一路”建设“国之大者”。集团围绕“打造全国一流绿色能源企业”愿景目标,壮大大能源主业细分领域“八+X”支柱“风光水火、天然气、煤炭、现代物流、新材料和新能源新赛道”,加快绿色化、市场化、一体化、数字化“四化”发展,更好服务国家能源安全战略和云南省经济社会发展。截至目前,集团权益电力装机超2,500万千瓦(占全省15%),煤炭产能超2,500万吨(占全省38%),天然气支线管道超900公里(占全省40%),是云南省首家主体信用AAA评级企业,云南省唯一拥有惠誉BBB-和联合国际A双重国际评级的企业,是国务院国资委“双百行动”标杆企业。
二、招聘条件
1.本次校园招聘对象原则上为2026年应届毕业生(须于2026年8月底前毕业,取得毕业证、学位证、就业报到证),其中:2024年、2025年毕业后尚未就业的,可以报考此次集团所属公司的招聘岗位。
2.拥护党的领导,政治素质过硬,有志于能源开发事业,品学兼优,综合素质全面,专业能力过硬,大学期间曾获校级及以上荣誉者优先;
3.具有校园招聘岗位要求的工作能力、专业知识、从业资格、能力素质、技术要求,有相关岗位实习经历者优先,持有岗位所需相关职业资格证书者优先;
4.身心健康,具有良好的口笔表达能力和组织协调能力,具有较强的事业心、责任感和团队合作意识;
5.符合企业实际需要,专业与岗位对口,符合岗位要求。
6.不存在不得录用的情形(如:受到刑事处罚、治安处罚,受党纪、政务、政务处分且处分期未满者等)。
7.报考集团“源动力”管培生计划的毕业生应具有硕士研究生及以上学历。
三、集团“源动力”管培生招聘工作
(一)招聘对象
“源动力”管培生是集团结合业务发展需要和人才培养需求,对引进的“高学历、高素质、高潜力”的优秀应届毕业生,进行“系统化、专业化、职业化”跟踪培养,打造一支理想信念坚定、勇于开拓创新、具有国际视野的优秀年轻人才队伍,为集团未来发展储备高素质人才。
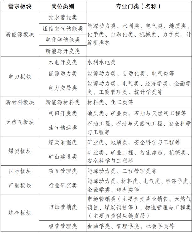
(二)招聘岗位

(三)招聘程序
1.工作程序
简历投递→线上笔试→校园宣讲→面试选拔→体检签约→办理入职。
2.简历投递
请点击链接https://www.wjx.cn/vm/mTyicOo.aspx#或扫描下方二维码,登录集团网申系统投递简历。

3.校园宣讲会安排
集团将于2025年10月中下旬陆续到北京、上海、武汉、长沙、西安、成都等城市选择相应高校举办校园宣讲会及面试选拔,因各类原因未能参加上述城市宣讲和面试选拔的,在最终简历投递时间(10月31日)结束后,集团将在昆明举行最后一场宣讲会和面试选拔工作。整个校园招聘宣讲时间、地点和面试选拔安排,请以集团网申系统和公告信息为准。
4.联系方式
通讯地址:云南省昆明市日新中路616号云南能投集团集控综合楼
集团网址:http://www.cnyeig.com/
联系邮箱:hr@cnyeig.com
联系人:王老师
四、所属公司校园招聘工作
本次校园招聘包含云南能投集团所属云南省绿色能源产业集团有限公司等8家公司招聘岗位,具体招聘信息请扫描各公司招聘网址二维码查看,须通过电脑端投递简历。
(一)云南省绿色能源产业集团有限公司
1.招聘专业:水利水电工程、水力发电、工程设计、工程结构、工程地质、电气工程、安全工程、安全科学与工程、应急技术与管理、消防工程、氢能科学与工程、储能科学与工程、能源经济、能源工程技术、数学与应用数学、人工智能、计算机科学、软件工程、通信工程等。
2.联系方式:王老师,邮箱:ynlsnyjthr@cnyeig.com
3.招聘网址:

(二)云南能源投资股份有限公司
1.招聘专业:法学、数学与应用数学、能源经济、新能源工程技术、计算机、通信工程、电子信息工程、网络工程、智能科学与技术、数据科学与大数据技术、电气工程及其自动化、自动化控制、机械设备、智能制造工程、市场营销、工商管理、经济贸易等。
2.联系方式:罗老师,邮箱:luodd36215@cnyeig.com
3.招聘网址:

(三)云南省电力投资有限公司
1.招聘专业:能源与动力工程、电气工程(及其自动化、智能控制)、自动化、测控技术与仪器、电子信息、通信工程、热能动力工程技术、发电运行技术、热工自动化技术、采矿工程、矿山机电、智能采矿、矿井建设、矿山安全与通风等。
2.联系方式:徐老师,邮箱:xuyao@cnyeig.com
3.招聘网址:

(四)云南能投绿色新材有限责任公司
1.招聘专业:材料科学与工程、化学工程与技术、化学、无机非金属材料、化工工艺、应用化工、冶金、机械设备、仪表类、电气类、自动化类、电气自动化、机电仪表等。
2.联系方式:王老师,邮箱:wangqj41473@cnyeig.com
3.招聘网址:

(五)云南小龙潭矿务局有限责任公司
1.招聘专业:矿业类、地质类、工程类、土地管理类、机械类、电气类等。
2.联系方式:潘老师,邮箱:xltkwjrlzyb@126.com
3.招聘网址:

(六)云南省页岩气勘探开发有限公司
1.招聘专业:钻井、油气田开发、地质类、物探类、地球物理学、勘查技术与工程、石油工程、土木工程、油气储运工程、电气、自动化、通信工程、能源工程、化学、安全工程、机械工程等。
2.联系方式:刘老师,邮箱:YYQKFGSzhaopin@163.com
3.招聘网址:

(七)香港云能国际投资有限公司
1.招聘专业:能源与动力工程、新能源科学与工程、可持续能源、电气工程及其自动化、能源经济、财务管理、会计学、经济学、财政学、税收学、经济与金融等。
2.联系方式:杨老师,邮箱:yangxiao@cnyeig.com
3.招聘网址:

(八)云南能投资本投资有限公司
1.招聘专业:材料类,环境工程、能源工程、资源与环境经济、碳中和科学与工程、大气科学,能源动力类、环境科学与工程类、经济类、金融类、财会类等。
2.联系方式:赵老师,邮箱:zhaowen@cnyeig.com
3.招聘网址:

五、简历投递时间
(一)集团“源动力”管培生
1.宣讲会期间的简历投递截止时间为集团到各城市、高校宣讲会当天晚上20点,应聘人员所在城市没有安排宣讲会的,可结合自身实际就近选择城市参加。
2.因各类原因未参加集中宣讲会期间面试选拔的,最终简历投递截止时间为2025年10月31日17点。
(二)所属公司校园招聘
所属公司校园招聘简历投递截止时间为2025年11月15日17点,具体选拔时间地点以各公司通知为准。
六、相关说明
1.集团将为入职毕业生提供干事创业的成长平台、科学精准的赋能培训、有竞争力的薪资福利待遇、健全完善的社保体系、选贤任能的激励机制、无微不至的员工关怀。
2.集团“源动力”管培生将按照“体系化培养+多岗位锻炼+专业导师指导+进阶式使用”模式开展,并获得量身定制的培养方案、协议薪酬、专属考核机制、丰富福利保障体系、资深导师全程跟踪辅导的职业生涯规划。
3.请应聘人员按公告要求及时提交个人简历信息,并按程序参加集团校园招聘选拔各环节安排,逾期将不再单独受理。
4.应聘人员所提交的应聘资料须真实完整,并对所提交资料承担相应法律责任。
5.本次校园招聘的面试选拔将在2025年11月底前完成,在2025年12月底前与体检合格的拟录用人员正式签订《就业协议书》。
云南省能源投资集团有限公司
2025年9月29日