(编辑 向勇)近日,第十三届中国大学生计算机设计大赛(华中赛区)落下帷幕,我院参赛队取得佳绩。中南大学自动化院、计算机院、化工学院总计18支队伍参赛,其中我院15支队伍首次参赛,共获得一等奖3项,二等奖4项,三等奖6项,其中6支队伍晋级国赛。
窗体底端
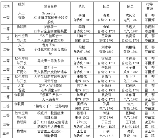
表1 获奖名单
中国大学生计算机设计大赛是由教育部高等学校计算机类专业教学指导委员会、教育部高等学校软件工程专业教学指导委员会、教育部高等学校大学计算机课程教学指导委员会、中国教育电视台联合主办。中国大学生计算机设计大赛是教育部学科竞赛排行榜A类竞赛之一,也是我校重点支持赛事之一。
在华中赛区初赛中,参赛选手包括来自武汉大学、华中科技大学、中南大学、国防科技大学、湖南大学等多所高校的佼佼者,高手如云。我院参赛师生克服疫情带来的不利影响,通过线上、线下等多种渠道方式,积极开展云培训、云备赛、云指导,最终取得了优异的成绩。学院将继续围绕 “双一流学科”建设目标,为学生参与创新实践活动搭建平台,以科创实践青春梦想,担当时代重担。
图1 云预答辩

图2 云指导


图3 本科19级同学开发防疫助手微信智慧小程序
图4 学生发挥专业优势制作参赛作品消毒喷洒机器人
(一审:刘啸宇 夏鄂;二审:张仲灵;三审:黄亚)